老干妈和腾讯起了纠纷,这是怎么回事?肯定有一方在说谎。

1、贵州最大的企业,贵州茅台1.9万亿,腾讯4万亿,老干妈市值参考调料企业海天味业4000亿。按理说老干妈是妥妥的千亿巨头,不差你1600万,但是也不能没理由地给钱,做了就做了,没做就没做。但是,老干妈这几年经营确实出了一些问题,在陶华碧退休儿子主管企业之后,想要往网红方向发展,注重宣传,甚至一度被传将上市,味道也是大不如前,老干妈出问题的可能性不是没有。

2、堂堂腾讯被骗的机率很小,腾讯的法务跟审核团队不是白拿工资的,他们基本不会犯这种低级错误,如果问题真是出在他们那了可谓是他们职业生涯的黑历史,怕是再也无脸在腾讯任职下去了。而且腾讯在收取这笔“广告费”前难道没有和老干妈进行沟通?在网上进行商业合作不可能仅凭一个公司印章达成协议,腾讯可是出了名的很精的公司。

3、老干妈和腾讯心里面应该有点数,腾讯为老干妈打广告(我知道的QQ飞车手游职业联赛)。老干妈市场部门不可能没发现,而腾讯在打广告期间总应该会有人去老干妈总部沟通的吧(毕竟两个龙头公司有合作不可能不到对方的总部去吧。

近日,鹅和老干妈这一场年中大瓜到现在仍在发酵中,剧情不断反转,鹅就是腾讯,这个瓜主要就是鹅想跟老干妈合作,用的搜索引擎是某度。因为某度一贯使用竞价排名,“有钱就能往前站”,也就是给钱多的,搜索结果位置就会更靠前更显眼,所以鹅就找到了一个挂着老干妈名字的网站,但是这个网站并不是老干妈的,可以理解成想找老干妈结果找成了“老千妈”。

“老千妈”没有什么远大的志向,目标就是鹅旗下的一款游戏里的虚拟产品——游戏兑换码。
谈妥之后那就开始“愉快”的合作了,鹅就跟“老千妈”签了合作协议,用老干妈的商标等进行游戏开发和线上线下的宣传,期间给“老千妈”提供了游戏兑换码,各项费用加起来差不多1千万。但是无人支付,额可是号称“南山必胜客”,因为鹅在南山区,诉讼受南山区法院受理,近年没有输过。鹅想着不给钱就申请冻结你资产。

老干妈对此毫不知情,直到鹅寄送千万账单才知道这事。
老干妈也是很委屈啊,本来是“老干妈在家中坐,千万传票天上来”,于是老干妈赶紧发声明表示自己从来没有让鹅打过广告,称鹅是遇到了诈骗并且已经报了警。
昨晚中午1点多,贵阳警方通报:3人伪造老干妈公司印章与腾讯签订合同,已被刑拘。
也就是说这件事和老干妈基本没什么关系,真的是锅从天上来了,目前大家众说纷纭。
就在昨天晚上8点多,鹅表示发布悬赏1000瓶老干妈征集线索。

今天老干妈旗舰店里就上线了一个名为“大客户专属”的1000瓶辣椒酱组合装链接,应该在回应昨天额表示的“要买1000瓶辣椒酱”,真的是“两耳不闻窗外事,一心只卖辣椒酱”。

有人说老干妈这波宣传做的好啊,没花钱就频上热搜,不过有一说一老干妈也是很惨,莫名就被冻结资产,甚至还有可能被要求给鹅曝光费。
有人问为什么品牌就叫老干妈了呢?原因是陶华碧在之前自己开米豆腐小店的时候,对那些家境贫寒的学生,都不收任何费用,豆豉咸菜很多时候还会送给一些货车司机。渐渐地,学生们就把她称作“老干妈”,慢慢来名声就传开来了,辣椒酱的名字也盖过了经营的米豆腐。

说起来老干妈的发展也是一个传奇了,老干妈的创始人陶华碧没上过学,靠自己白手起家,初期困难重重,甚至最开始因为要货量少连装辣椒酱的玻璃瓶子都找不到,早起的宣传也是她用提篮走街串巷的给食堂还有路边的饭店进行推销的,陶华碧有一点是现在很多人都做不到的,就是坚持现款现货,不欠别人钱,别人也不能欠钱,而且始终坚持这个原则,逐渐小有名气并且不断的上升,短短的6年时间里年收入就已经上百亿。
老干妈基本上是家家户户都会必备的辣酱,无论是直接吃还是用来做菜都是别有风味,而且非常百搭,哪怕是馒头、白米饭,里面加夹上一些老干妈那味道立马就出来了,这些年来,几乎没有看到过老干妈打广告,也是因为看中质量,只要抓住了消费者的胃,还怕没有生意吗~

对于这次鹅给老干妈索要的千万广告费,你怎么看?
事情起因
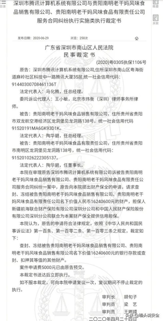
原告深圳市腾讯计算机系统有限公司诉被告贵阳南明老干妈风味食品销售有限公司、贵阳南明老干妈风味食品有限责任公司服务合同纠纷一案中,原告提出财产保全的申请,请求查封、冻结被告两公司名下价值人民币16240600元的财产。
广东省深圳市南山区人民法院称,原告的申请符合法律规定,裁定查封、冻结被告贵阳南明老干妈风味食品销售有限公司、贵阳南明老干妈风味食品销售有限公司名下价值1624.06万元的银行存款或查封、扣押其等值的其他财产。

腾讯方面(南山不倒翁)

腾讯有关负责人称“2019年3月,腾讯与老干妈公司签订了一份《联合市场推广合作协议》,腾讯方面投放资源用于老干妈油辣椒系列推广。腾讯已依约履行相关义务,但老干妈未按合同约定付款。腾讯多次催办无果后,不得不依法进行起诉。目前案件已在法院审理过程中。”
老干妈方面回应

6月30日晚,老干妈方面发表声明回应称,经核查,我司从未与腾讯公司或授权他人与腾讯公司就“老干妈”品牌签署《联合市场推广合作协议》,且我司从未与腾讯公司进行过任何商业合作。
目前双方各执一词,具体情况并不明确,我选择吃瓜。
想知道更多最新安全咨询、关注我,然后私信“黑客”,我将会送上黑客入侵详细思路及每步使用什么工具。
从中国裁判文书网获悉,广东省深圳市南山区人民法院发布一则民事裁定书,同意原告腾讯请求查封、冻结被告老干妈公司公司名下价值人民币16240600元的财产。
公告显示,原告深圳市腾讯计算机系统有限公司诉被告贵阳南明老干妈风味食品销售有限公司、贵阳南明老干妈风味食品有限责任公司服务合同纠纷一案中,原告提出财产保全的申请,请求查封、冻结被告两公司名下价值人民币16240600元的财产。
法院认为,原告的申请符合法律规定,裁定查封、冻结被告贵阳南明老干妈风味食品销售有限公司、贵阳南明老干妈风味食品有限责任公司名下价值16240600元的银行存款或查封、扣押其等值的其他财产。
八竿子打不着的两个产业,发生了什么?他们之间有什么事吗?难道两家还有经济往来?高利贷纠纷?众说纷纭,事实如何?
不急,现在就为你解答!
01
公开资料显示,“老干妈”是陶华碧白手起家创造的品牌,1996年,陶华碧董事长在贵阳龙洞堡创办工厂生产风味豆豉产品,如今“老干妈”已经成为大众熟知的辣椒调味品品牌。
天眼查显示,贵阳南明老干妈风味食品有限责任公司有两位股东,李妙行持股51%、李贵山持股49%,据悉二人均为陶碧华亲属,其中李贵山是陶碧华长子。
另外,贵州南明老干妈风味食品销售公司是贵阳南明老干妈风味食品有限责任公司的全资子公司,老干妈创始人陶华碧为前者执行董事兼总经理,为后者董事长兼公司法人。
现在对外公开资料两家并没有任何股权交叉点,那么,是不是大家猜测的另一个原因呢?
02
根据裁决书上说明腾讯起诉老干妈是服务合同纠纷。
据第一财经报道,腾讯方面表示,此事系老干妈在腾讯投放了千万元广告,但无视合同长期拖欠未支付,腾讯被迫依法起诉,申请冻结了对方应支付的欠款金额。
2019年3月,腾讯与老干妈公司签订了一份《联合市场推广合作协议》,腾讯侧投放资源用于老干妈油辣椒系列推广,腾讯已依约履行相关义务、但老干妈未按照合同约定付款。腾讯多次催办仍分文未获,因此不得不依法进行起诉。目前案件在法院具体审理过程中。
截至目前老干妈公司未作出公开回应。公开资料显示,2019年4月老干妈曾与腾讯QQ飞车手游曾展开跨界合作,当时老干妈成为S联赛最新的行业年度合作伙伴,这也是老干妈首次与电竞的跨界合作。
另据企查查显示,腾讯与老干妈另有一场“服务合同纠纷”待审,该案也将在深圳南山法院审理,开庭时间是7月17日。
腾讯状告老干妈一事已经水落石出了,老干妈说的是真的,那就是腾讯被骗了!原来只是几个人以老干妈的名义和腾讯签订合作协议,目的仅仅是为了获取腾讯在推广活动中配套赠送的网络游戏礼包码(对这个不了解,不知道能值多少钱?)
简而言之,腾讯白白免费为老干妈打了广告却没收到一毛钱,还损失了所谓的礼包码,不过这件事情仍有一些令人费解之处:
第一,腾讯在QQ飞车投放了老干妈的广告,老干妈总会看到吧,有没有在腾讯投放广告老干妈清楚得很,为何没人对此提出质疑,或者和腾讯沟通了解是怎么回事?
第二,涉及1000多万的合同,肯定要经过多个部门的审核才最终签约吧,这当中就这样一关关的过了?腾讯竟然没有一个人和一个部门提出过质疑?
第三,腾讯曾多次催款,就算和腾讯对接的是那几个骗子,但是一次次催要无果,难道就不会向老干妈总公司催要?腾讯法务部门的名声那可不是盖的!
第四,腾讯和老干妈都是国内有影响力的大公司,打官司之前双方的法务部门至少应该有过接触吧?腾讯在老干妈不知情的情况下就把对方告了?而且诉讼已经到了申请财产保全阶段了,老干妈才出声说你们被骗了。
总之这件事情蹊跷之处不少,还是有待更多的细节公布吧。
①冤有头债有主,所有的商业官司都牵扯到利益。老干妈是一个知名的品牌,企业也很大。而腾讯也是众所周知的互联网大公司。之前报道过老干妈缴税的事情,每次都很积极很主动,绝不拖欠!这一次竟然因为1000多万广告费被腾讯告了,想必广告费也是欠了很久。
②老干妈这么大企业交不这点起广告费,原因有两点,1是可能腾讯的广告没有带动多少销售额,觉得是推广没有达到要求。2是因为疫情的原因,疫情期间很多饭店还有市场都无法正常开业,时间较长,就连在家做饭的都节衣缩食,没钱去买各种消耗品!这就导致了老干妈的还有其他更多产品的销售下滑。至少有三个月无法正常生产销售。如果老干妈在腾讯投放的广告时间段正好在疫情期间,那么也许他们觉得广告没有给自己公司带来任何利益,或者只有很少的利益,觉得有点不满意。另外一点就是资金的确是周转不开!

hello,大家好,我是“无忧学网络”。这个话题绝对成为了近期的热点,索性发表下自己的所见所闻所感。
回顾腾讯状告老干妈事件始末:
6月30日消息,广东省深圳市南山区人民法院发布一则民事裁定书,同意原告腾讯请求查封、冻结被告老干妈公司公司名下价值1624万财产。

回到题主所说重点,腾讯为什么告老干妈?
2019年3月,腾讯与老干妈公司签订了一份《联合市场推广合作协议》,腾讯侧投放资源用于老干妈油辣椒系列推广,腾讯已依约履行相关义务、但老干妈未按照合同约定付款。未按合同办事,被一纸状书告上法院也是可以理解的。
至于两方对簿公堂的原因,裁判文书显示,腾讯诉老干妈此案是因为服务合同纠纷,未提及具体纠纷事项。
好了。关于此次腾讯、老干妈的瓜,各位看官且看且吃,后面更精彩!
腾讯和老干妈的纠纷仍然在持续发酵。按照腾讯的说法,腾讯和老干妈进行合作后,老干妈未按合同付款,因此向法院申请冻结老干妈名下价值约1624万元的财产。而按照老干妈的说法,老干妈从来没有与腾讯合作过。对于腾讯QQ飞车给老干妈做广告一事,之前并不知情。
据贵阳警方通报,系3名犯罪嫌疑人伪造老干妈公司印章,冒充该公司市场经营部经理,与腾讯公司签订合作协议。其目的是为了获取腾讯公司在推广活动中配套赠送的网络游戏礼包码,之后通过互联网倒卖非法获取经济利益。
7月2日,某广告业从业人士老王(化名)向红星资本局表示,从外行视角来看,是3个蠢贼伪造公章,通过和腾讯的合作骗取网络游戏礼包码,逻辑看似是自洽的,但内行不会相信,存在很多疑点。
疑点1
资质审核
腾讯的法务审查时为什么没有发现异常?
2019年4月26日,腾讯互动娱乐事业群QQ飞车手游运营总监赵斯鹏宣布了一则合作消息:“老干妈”将成为QQ飞车手游S联赛最新的行业年度合作伙伴。红星资本局注意到:2019年,QQ飞车手游S联赛的宣传场景上多有老干妈品牌的露出。根据QQ飞车手游S联赛的官方微博,“双方”还推出了QQ飞车手游限定款老干妈礼盒。
公开资料显示,该比赛的时长大约为3个月。7月2日,多名广告业的从业人士都向红星资本局表示,按照这一次合作的量级来看,很难相信3个人就可以搞定一切,这件事情仍然存在疑点。记者从业内人士处获悉,在广告业内,一般双方在进行合作时,部分前期工作,比如策划案和美术方向会与合同同步进行,但具体执行都是有了确定的合同才会开始。
“中间会经过法务、采购、运营和财务等一系列的流程。”一名广告业内人士小胡(化名)告诉红星资本局,其中,负责法务的工作人员会负责确认投广告一方的具体情况。据介绍,在双方进行合作的时候,首先可以根据对方使用的邮箱后缀等信息来初步判断对方的身份,而且,一般法务会要求对方提供营业执照、开户行信息以及其他相关材料。“所以腾讯这个事儿感觉也挺乌龙的。”小胡感慨。
老王向红星资本局表示,在这个案例里,腾讯完全可以通过正常渠道确认合同签订者是否有对应资质,签合同的人的职务头衔够不够格。“从上市公司的角度,腾讯的法务确实存在一些瑕疵,公司内部的合规性和内控上都存在一些问题。” 网经社电子商务研究中心特约研究员、上海正策律师事务所的律师董毅智表示。
疑点2
素材来源
合作中需要的大量内部素材从哪里来?
老王还告诉红星资本局,从外行视角来看,是三个蠢贼伪造公章,通过和腾讯的合作骗取网络游戏礼包码,逻辑看似是自洽的,但内行绝对不会信,这件事还存在很多疑点。比如,根据QQ飞车手游S联赛的官方微博,曾推出了QQ飞车手游限定款老干妈礼盒。照片显示,老干妈瓶身的瓶贴和瓶盖都有了相应的变化。
“这些物料的制作,比如说瓶贴的尺寸,这都是需要‘老干妈’方面提供的。” 老王表示,而且在方案制作的时候,至少需要用到CI(指企业识别系统)和部分市场数据,这3个人得有大量不会被识破的内部素材。那么,这些素材是从哪里来的?此前曾有网友在论坛表示怀疑涉嫌犯罪的3人是老干妈的前员工,但老干妈的多名工作人员告诉红星资本局,这3人没在老干妈工作过。
另外,据贵阳警方通报,涉嫌犯罪的3人是为了获取在推广活动中配套赠送的网络游戏礼包码,之后通过互联网倒卖非法获取经济利益。老王以游戏礼包码的发放举例:如果兑换码是随瓶发放、购买可得,那就会涉及到老干妈的印刷和包装的问题;如果是随活动发放,那又会涉及到中奖名单和游戏绑定账号的问题。
“无论是哪一种方式,双方都会涉及更多的沟通,居然没有暴露出问题?如果(‘老干妈’方面的)执行细节总是出人意料,腾讯却一直没起疑心,这本身也很奇怪。”老王说。
疑点3
付款方式
业内很少出现结束合作再打全款情况
按照腾讯的说法,腾讯和老干妈签订了一份《联合市场推广合作协议》,腾讯投放资源用于老干妈油辣椒系列推广,腾讯已依约履行相关义务、但老干妈未按照合同约定付款。为此,腾讯向法院提出查封、冻结老干妈1624.06万元财产的请求,该请求获得了法院的支持。
广告业从业人士小赵(化名)告诉红星资本局,按照现在披露的情况来看,“老干妈”在QQ飞车中的投放不是一次性完成的,像这种情况,一般都是结一部分钱再继续往后做,不可能到最后再统一结钱。
而小胡也向红星资本局表示,广告业内对打款没有统一的规定,具体要看双方是怎么协商的;但是一般来说,不存在完成整个合作、还一笔钱都没付的情况。在此期间,腾讯为什么没有产生丝毫的怀疑?
律师解读
根据当事人申请 法院可以采取财产保全措施
“为什么法院发布了民事裁定书老干妈公司才知道这件事?”、“老干妈公司接下来怎么做?”、“腾讯是不是要找3位冒充者索赔?”网友在关注该事件的同时,也提出很多疑惑。针对这些疑惑,记者采访多位知名律师对此事进行了解读。
法院发布民事裁定书是否草率
华南理工大学法学院副教授、执业律师叶竹盛:法院的裁定没问题,申请财产保全是商业纠纷中常见的行为,法院一般只会对被申请人进行初步审查,只要有理由,保证金足够就会进行裁定。申请财产保全不仅为了防止判决生效后,对方没有清偿能力,还为了防止一些公司得知被起诉,对财产进行转移。
陕西渭临律师事务所律师张春林:根据我国民事诉讼法第100条的规定,人民法院对于可能因当事人一方的行为或者其他原因,使判决难以执行或者造成当事人其他损害的案件,根据对方当事人的申请,可以裁定对其财产进行保全,法院采取保全措施的,可以责令申请人提供担保。因此法院基于腾讯公司的申请,在提供了保险公司的财产保全担保后,可以对老干妈公司进行财产保全。
老干妈如何维护自身利益
北京市一法律师事务所律师周兆成:老干妈公司可以就法院财产保全裁定提起复议,也可以向法院申请解除保全,是否解除保全由法院查明事实后进行处理,如果老干妈公司认为腾讯公司申请保全对其造成损失,其也可以依据《民事诉讼法》第一百零五条规定向法院起诉腾讯公司进行赔偿。
叶竹盛:如果该案像警方通报的那样,那么腾讯也是受害者,如果腾讯起诉错了,也是因为被骗了,腾讯不应该去承担错误起诉和错误查封的责任。除非老干妈公司能够证明被冻结的资金影响到了公司具体业务,比如这笔钱急用于投资或者交货款等,有这样的损失,老干妈公司可以向腾讯索赔。


哈哈,其实就是商业炒作而已。不用太在意。这是高级营销的一个策略。
已经有新闻出来,说是有人伪造老干妈印,诈骗的
