五五AIGC

  • 网站首页
  • 百科知识
  • 百科问答
  • 生活百科
位置:首页> 百科知识>

考研考试时间2022具体时间科目安排

时间:2026-02-12 09:34:00 浏览:811次

2022考研笔试时间具体时间为2021年12月25日-12月26日,考试分为上下午,上午考试时间为08:30-11:30,下午考试时间为14:00-17:00。

考研考试时间2022具体时间科目安排

标签:考研,科目

相关文章

考研临近却现“弃考族”,大学生怎样才能少走弯路?

考研临近却现“弃考族”,大学生怎样才能少走弯路?

考研党如何在手机QQ上寻找研友群?

考研党如何在手机QQ上寻找研友群?

考研国家线什么时间出来2018

考研国家线什么时间出来2018

  • 1 考研成绩出来了,考的是河海大学,大学怎么样? 852 阅读
  • 2 考研预报名是什么意思啊? 818 阅读
  • 3 科目三考试内容及合格标准是什么 824 阅读
  • 4 考研复试一般下午几点结束? 876 阅读
  • 5 科目三在哪里练车 860 阅读

热门文章

推荐文章

真相了!拜尔斯退赛的原因是什么?

真相了!拜尔斯退赛的原因是什么?

头一动后背就疼怎么回事

头一动后背就疼怎么回事

经常手麻?可能是这5种大病先兆!

经常手麻?可能是这5种大病先兆!

2022小年北小年南是什么意思 2022南北方小年是什么时候

2022小年北小年南是什么意思 2022南北方小年是什么时候

腊月十五是什么日子

腊月十五是什么日子

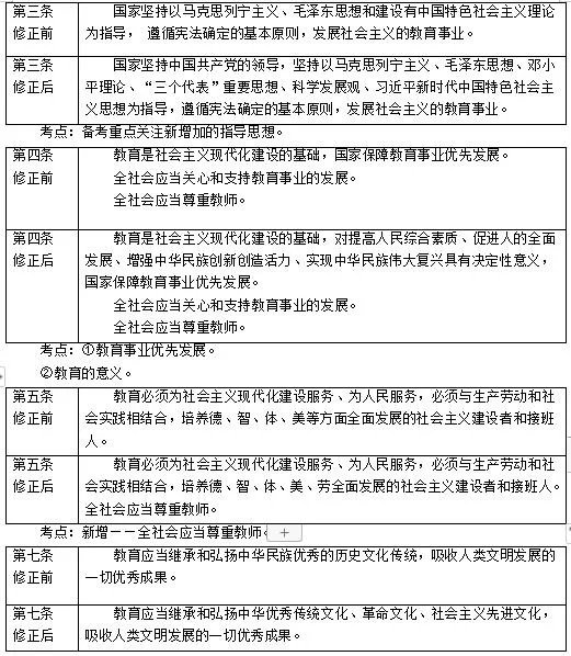
《教育法》修订前后的对比-2021天津教师招聘考试

《教育法》修订前后的对比-2021天津教师招聘考试

退伍两三年了,突然收到了召回通知书,真的还是假的?是骗局吗?

退伍两三年了,突然收到了召回通知书,真的还是假的?是骗局吗?

冬奥会参加国家有多少个

冬奥会参加国家有多少个

2022端午放假安排时间表(有调休) 2022端午放假及调休安排

2022端午放假安排时间表(有调休) 2022端午放假及调休安排

清明节思念亲人的唯美经典句子

清明节思念亲人的唯美经典句子

五五AIGC,专注生活小窍门与百科知识问答的实用平台!这里有居家清洁、美食烹饪、收纳整理等海量实用技巧,也涵盖生活常识、健康养生等全场景问答。权威内容+易懂解析,无需繁琐查找,轻松解决生活难题,让生活更便捷高效!

CopyRight © 2025 网站地图 - 闽ICP备2025090153号-8 - 联系邮箱:1465333496@qq.com